【主题教育进行时】“不忘初心、牢记使命”主题教育应知应会知识点

来源:     发布时间:2019-09-24    作者:院办    点击次数:


     为深入贯彻落实习近平总书记在“不忘初心、牢记使命”主题教育工作会议上的重要讲话精神,严格按照中央、教育部党组和湖北省委对主题教育的部署要求,9月12日上午,学校召开了“不忘初心、牢记使命”主题教育工作部署会,对主题教育工作进行全面动员与重点部署。  

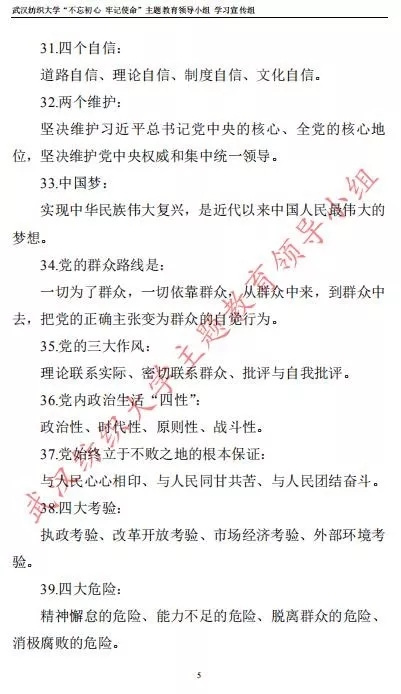
      为了帮助大家先学一步学深一层,学校“不忘初心、牢记使命”主题教育领导小组学习宣传组为全校党员师生整理了主题教育入门知识。大家要有计划地安排好个人自学,读原著、学原文、悟原理。




以上是部分学习资料,资料全文126个知识点,共23页。




 

点击阅读原文下载学习资料完整版

 





williamhill·威廉希尔(中国)-中文官网|欢迎您 版权所有  ©   From 2015. All Rights Reserved  鄂ICP备05003335号 
地址:武汉市江夏区阳光大道1号 电话:027-59363328 59367318 传真:027-87800491